Willkommen auf der Arduino Seite
von Hans-Hellmuth Cuno, DL2CH

Zurück zur Homepage
zurück zur Amateurfunk Seite

Tobi verriet mir, dass die Arduino Reference Page mit ausführlicher Beschreibung aller Befehle beim Herunterladen der Arduino Software auf Eurem PC gespeichert wird. Ihr erreicht sie folgendermassen:
1. Startet zuerst die Arduino Software:
2. Klickt auf Hilfe in der Menuleiste.
3. Klickt im Pulldown Menü auf In der Referenz suchen.
4. Euer Webbrowser wird gestartet und stellt die Referenzseite dar, die lokal gespeichert ist, also nicht aus dem Web geholt wird.
5. Diese URL setzt in die Lesezeichen-Symbolleiste, dann könnt Ihr sofort auf die Seite zugreifen.
Auch im Web kann man die Arduino Reference Page aufrufen, wenn man die Arduino-Software nicht auf dem PC hat.
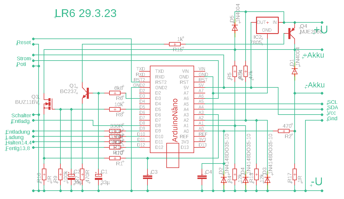
  Hier ist der Stromlaufplan des ArduinoNano
    Akku-Laderegler

Hier ist ein Bild des Ladereglers
Der Kühlkörper muß Wärme abführen können!
Links ist die Spannungsversorgung über einen 2,5 mm Hohlstecker. Dazu eignen sich hervorragend Notebook Netzteile mit ihren ca. 20 V Ausgangsspannung und einem Strom um die 2,5 A. Am Drehknopf wird der Strom eingestellt.
Die 4 LEDs zeigen den Betriebszustand: Entladen, Laden, Halten 14,4V und Fertig.
Rechts sind Reset-Taster und Schalter für Entladung ein/aus. An den beiden Bananenbuchsen hängt der Akku.
Hier sind die Bilder von Stromlaufplan und Board.

Dies ist Version LR6 mit Ansteuerung für eine 2-zeilige LCD-Anzeige. Dort werden während der Ladung/Entladung Strom und Spannung angezeigt, danach Spannung und geflossene Ladung.
Die Entladung kann übersprungen werden, sie dient vor allem der Ermittlung der Kapazität eines Akkus.

Die beiden Strom Mess-Widerstände R16 für Entladung und R17 für Ladung sollen den gleichen Wert haben und beim Maximalstrom 1 V Spannungsabfall verursachen, bei mir ist es je 1 Ohm für 1 Ampere Imax.
Kleinere Widerstände ermöglichen höhere Ströme. Dann ist aber die Verlustleistung sowohl in den Widerständen als auch den Leistungshalbleitern zu beachten. Bei 1 A wird der Kühlkörper schon deutlich warm.
Ich verwendete Drahtwiderstände im Keramikgehäuse wegen der Temperaturkonstanz.
Hier ist das aktuelle Programm Version mit Ansteuerung der LCD-Anzeige.
Der Software gibt die Signale sowohl für die LCD-Anzeige als auch die Betriebszustand-LEDs aus. Man kann also Anzeige oder LEDs weglassen.
Meine Leiterplatten sind weg. Wer noch eine will, melde sich bei mir.
(Stand: 4/2024)
    Musik Arduino

Hier ist ein Bild des MusikArduinos und seine Beschaltung.
Hier wird noch erweitert, insbesondere meine Erkenntnisse zur Umsetzung von Noten in die zugehörigen Töne. Danke dazu an Sebastian, DO5RSW.
  Hier sind meine Texte:
Einführung in die Software.
Musterprogramm CW-Ausgabe DL0RA.
Musterprogramm Tonleiter.
Beschreibung der Anschlüsse.
Ein Entwurf für ein Codeschloss.
  Hier ladet Ihr die Arduino Software von der Arduino Homepage herunter.
Ein sehr schönes Buch ist "Arduino für Einsteiger" von Massimo Banzi, erschienen im O'Reilly Verlag, ISBN 978-3-95875-055-5. Es behandelt viele Arduino Anwendungen mit ausführlichen Beschreibungen und Hinweisen zu Hard- und Software.   Sehr zu empfehlen.
Unser Mitstreiter Paul hat eine Sammlung von Abhandlungen zum gleichen Thema aufgetan, die ähnlich gut sein soll. Er bringt sie uns beim nächsten mal mit. Bitte USB-Sticks mitbringen.
  Zurück zur Homepage
Last update 24.04.2024